SoundsLike es un proyecto personal apasionado para una aplicación que ayuda a los aprendices de inglés como segundo idioma a mejorar su competencia auditiva, de lectura y de habla a través de la fonética y la retroalimentación de audio. El objetivo es ayudar a los aprendices a mejorar su confianza para poder escuchar y reproducir con precisión los sonidos que no se encuentran en su lengua materna.
- Metodologías UX / UI:
Encuestas a los usuarios
Análisis de la competencia
Personas usuarias
Flujos de usuarios/tareas
Prototipos
Pruebas iterativas
- Dirección creativa
- Diseño de presentaciones
- Metodología del inglés como segunda lengua
LA OPORTUNIDAD
¿CÓMO pueden los hablantes de inglés como segundo idioma ganar más confianza en su pronunciación? ¿Existen patrones de letras que ayudarían a identificar cómo pronunciar sonidos que no conocen?
A pesar de llevar muchos años de aprendizaje, los hablantes de inglés como segundo idioma a menudo experimentan una desconexión al intentar ver una palabra escrita y hacer una suposición educada sobre cómo pronunciarla. Los patrones de correlación entre letras y sonidos siguen siendo un desafío incluso en la adultez. Además, muchos sonidos de letras no existen en el idioma del aprendiz, lo que presenta una doble barrera.

ENCONTRAR UNA SOLUCIÓN
Tenía una buena idea de por dónde empezar, que consistía en hablar con personas en mi grupo de intercambio de conversación en español.
Quería obtener una idea de su enfoque hacia el aprendizaje de idiomas y lo que hacen para avanzar en sus estudios de inglés. Hice algunas preguntas, proporcioné encuestas al grupo, y realicé entrevistas con los usuarios. Luego, amplié mi círculo y hablé con personas cuyo idioma nativo no era el inglés acerca de sus desafíos al aprenderlo. Finalmente, publiqué mis encuestas en foros de idiomas y en una sección de encuestas en Reddit.
En general, a las personas les preocupaba más cómo pronunciar algo que por qué. Solo querían "hacerlo bien". Mi solución no podía hacer que las personas sintieran que estaban en la escuela o haciendo una tarea. Muchas personas no aprenden idiomas porque los aman, sino por necesidad. Si están interesadas siquiera en mejorar su pronunciación, eso ya es un logro.
CREANDO AMIGABILIDAD
De lejos, el desafío más grande al planificar mi solución fue encontrar una manera de descomponer la pronunciación del inglés en partes que sean accesibles, fáciles de entender y divertidas.
Lo cual, no es ninguna de esas cosas. Muchas veces, cuando empecé a hablar con la gente, sus ojos se vidriaban y se les iban hacia atrás. Así que necesitaba encontrar una manera de hacer esto accesible y la gamificación sería una excelente manera de hacerlo.
Otro aspecto interesante fue que la gente depende en gran medida de aplicaciones móviles como Google Translate, y también les gusta aprender viendo televisión o películas.
MEDIR LA
COMPETENCIA
Todas las empresas que seleccioné como competencia directa son aplicaciones de fonética que tienen características interesantes y útiles para considerar. Las empresas de competencia no directa son aplicaciones de las cuales mis usuarios están aprendiendo actualmente o que tienen características interesantes de pronunciación.
¿A quién se dirigen?
¿Qué pasa en los foros de ESL / EFL?
¿Cuáles applicaciones están en la tienda App / Google Play?
¿Hay alguna característica popular o innovadora en la que deba fijarme?
¿Las búsquedas en otros idiomas darían resultados diferentes?
ANÁLISIS COMPETITIVO /
NO COMPETITIVO
- Las características más populares -
CONCLUSIONES PRINCIPALES
Al comparar las empresas más competitivas, descubrí que no había ninguna aplicación de fonética orientada a los alumnos de inglés como segunda idioma.
Este fue el hallazgo más interesante y, en mi opinión, una oportunidad perdida. Todas las aplicaciones están pensadas para niños y personas con necesidades especiales.
Todas las empresas no competitivas operan en el espacio de aprendizaje de idiomas, pero no tenían una funcionalidad real para aprender los mecanismos de pronunciación. Otra constatación clave fue que la fonética se utiliza como una herramienta para aprender a leer, no para aprender a hablar o pronunciar palabras.
ENTENDER AL USUARIO
A continuación, desarrollé dos personajes principales, Daniel y Sandra.
Cada persona ya tiene un nivel bastante avanzado de inglés, uno más avanzado que el otro. Estos estudiantes se beneficiarían más de mi solución, ya que tienen suficiente experiencia con el inglés para haber avanzado más allá de lo básico y pueden profundizar en la comprensión de matices y detalles.
"Los métodos que uso para aprender la pronunciación funcionan y me ayudan en el momento, pero no duran mucho".
ANTECEDENTES
Hace aproximadamente dos años, Daniel fue trasladado a la ciudad de Nueva York por motivos laborales. Trabaja en una firma financiera global y sus clientes son principalmente empresas de toda América del Sur. Disfruta vivir en la ciudad y es una persona activa. Tiende a trabajar largas horas, pero se reserva tiempo para ir al gimnasio y pasar tiempo con amigos. Además, le encanta la música y aprovechar todas las oportunidades que ofrece la ciudad.
No ha tenido dificultades para adaptarse a vivir en un entorno de habla inglesa, pero le gustaría mejorar su comprensión auditiva y conocimiento de vocabulario. No está interesado en aprender en un entorno formal y prefiere hacer amigos y establecer conexiones con hablantes nativos.
Todavía enfrenta algunos desafíos al hablar, especialmente al intentar utilizar las nuevas palabras que ha aprendido.
CASO DE USO
A veces, Daniel ve una palabra durante su día y no logra entender completamente cómo se pronuncia en relación con las palabras que ya conoce. Si quiere verificarlo, generalmente usa Google Translate o un diccionario en línea donde puede escuchar cómo suena. Le gustaría poder encontrar un método mejor en el que pueda confiar sin necesidad de utilizar un diccionario o su intuición.
OBJETIVOS
• "Ojalá hubiera una manera estándar de aprender inglés."
• Una forma de comparar mi voz con el ejemplo
• Reforzar lo que ya he aprendido
TIENE PROBLEMAS CON
• Pronunciación
• Ortografía
- Vocabulario/aprendizaje de nuevas palabras
- Comprensión auditiva
- Algo de gramática, como usar los tiempos verbales correctos
LO QUE SE UTILIZA
"Cuando no sé cómo pronunciar algo, intento encontrar una palabra parecida. Sin embargo, no siempre es posible."
ANTECEDENTES
Sandra es una joven ambiciosa y ama su carrera. Le encanta especialmente tratar con personas y disfruta cuando puede ayudarles a cumplir sus sueños.
En la escuela, nunca le gustó mucho el inglés. Si le pregunta, te dirá que no aprendió "absolutamente nada". Hoy en día, se encuentra necesitando depender de él cada vez más. Además, siempre hay nuevas palabras que necesita aprender. Otro beneficio es que ha comenzado a hacer muchos amigos de todo el mundo. Así que tiene un incentivo adicional para empezar a aprender de nuevo.
Muchos de sus amigos le recomendaron Duolingo y le gusta. Sin embargo, sería genial si pudiera comparar su voz con la de un hablante nativo para entender dónde necesita mejorar. También le gustaría comprender cómo se mezclan las
CASO DE USO
En una fiesta, un cliente presenta a Sandra a un amigo, diciendo que podría estar interesado en alguna propiedad. No captó bien el nombre porque era un conjunto de sonidos confusos. Miró la tarjeta de presentación del nuevo cliente, pero no ayudó a aclarar su confusión.
OBJETIVOS
•Encontrar algún tipo de lógica en inglés
•Encontrar una forma completa de aprender la pronunciación
• Encontrar algo con ejercicios divertidos e interactivos
TIENE PROBLEMAS CON
•Palabras desconocidas
• Sonidos vocálicos
• Pronunciación clara
• Puntos de acento
QUÉ UTILIZA

El DESCUBRIMIENTO
La pronunciación en inglés no tiene una correlación consistente con la ortografía. En general, los grupos de vocales son problemáticos para todos los aprendices de inglés como segundo idioma, mientras que es más fácil identificar grupos de consonantes que son difíciles para hablantes de grupos de idiomas específicos.
Después de identificar los desafíos clave en el aprendizaje de la pronunciación, abordé la tarea de desglosar el material. Comencé revisando numerosos sitios web de fonética/pronunciación en inglés como segundo idioma (ESL) y luego pasé a examinar libros de pronunciación que ya poseía. Dado que ya había enseñado inglés en Japón durante unos años y también tenía estudiantes privados, sabía por experiencia que esto no iba a ser fácil.
Dividí las vocales en cinco categorías diferentes (a, e, i, o, u, etc.) donde el usuario podría comparar sonidos largos y cortos, sin importar cómo estuvieran combinados (por ejemplo: ee vs. e / ea vs. ee). Luego, identifiqué las consonantes que suelen ser problemáticas para los hablantes de español. Simplificar mis agrupaciones de esta manera me permitió personalizar la aplicación según las necesidades del usuario y ofrecer la oportunidad de crear aplicaciones específicamente para hablantes de otros idiomas, como japonés o ruso.
A continuación, tuve que idear cómo incorporar la gamificación. La forma más rápida de hacerlo fue agregar una sección de juegos para involucrar a los usuarios y reforzar el aprendizaje, pero idealmente, los usuarios deberían disfrutar usando toda la aplicación.
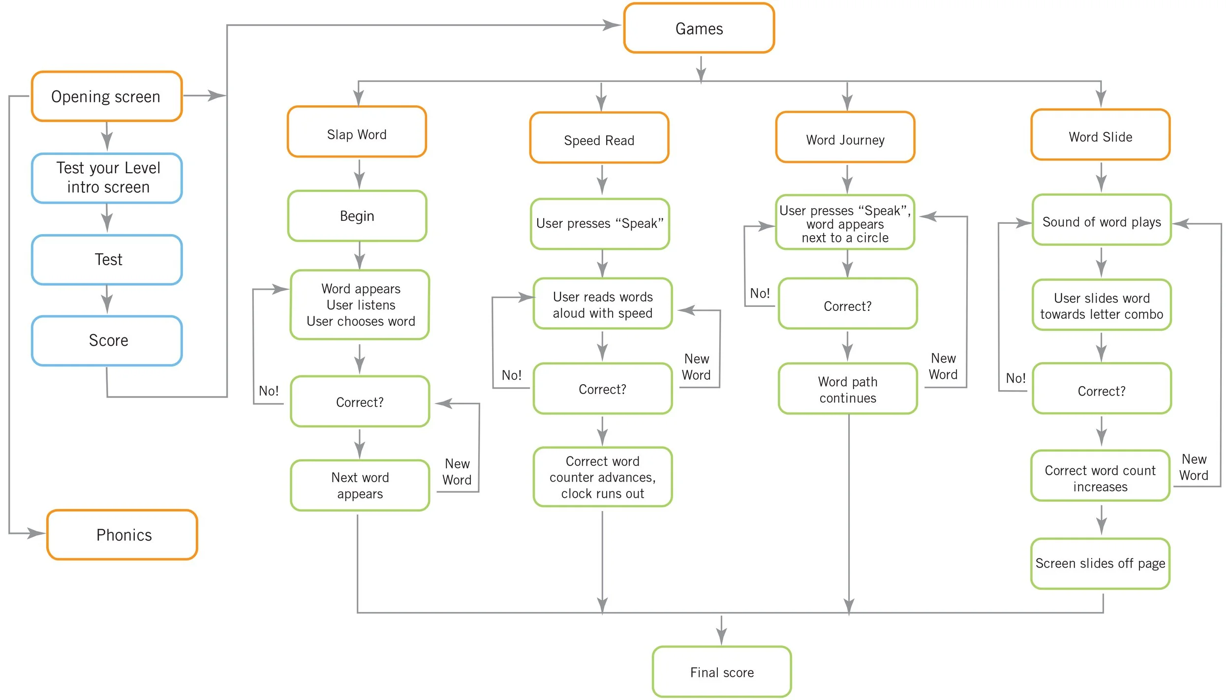
FLUJO DE USUARIOS
A partir de ahí, creé una estructura básica para la aplicación, con dos partes principales: fonética y juegos. Cuando el usuario abre la aplicación por primera vez, aparece una pantalla de "Evalúa tu nivel" y se evalúa la pronunciación del usuario. Luego, el usuario puede elegir realizar ejercicios de fonética o jugar.
ITERACIONES Y PRUEBAS
Mis primeras iteraciones sobre el papel eran demasiado complicadas. Todos querían apuñalarse.
Muchos dijeron que era extremadamente útil ver la anatomía detrás de los sonidos. El problema era que 1) no era atractivo y 2) extremadamente académico, por lo tanto, desmotivador. La solución fue ocultarlo detrás de un botón.
Las iteraciones posteriores parecían ir mucho más fluidas y los usuarios parecían responder bien.
Ahora se puede acceder a las funciones a través de iconos, lo que agiliza la interfaz.
CARACTERÍSTICAS PRINCIPALES
PROTOTIPO
Luego, creé un prototipo interactivo de baja fidelidad de las pantallas principales de la aplicación. A partir de aquí, planeo continuar refinando el prototipo y realizar más pruebas de usabilidad. En última instancia, cuando esté satisfecho con los resultados de las pruebas, planeo explorar la mejora del diseño de la aplicación.
RESUMEN
La aplicación SoundsLike tiene como objetivo ayudar a los usuarios a escuchar los sonidos difíciles del inglés y obtener una mejor comprensión de cómo pronunciarlos con confianza. Como hablante de español, mi personaje David puede concentrarse en los sonidos que le resultan difíciles, escucharlos, ver cómo se forman, grabar su voz y compararla con la aplicación. Luego, puede reforzar su aprendizaje a través de juegos que le piden identificar los sonidos y decirlos.
Próximos pasos
Continuaré refinando el prototipo para incluir los flujos completos de los juegos, así como finalizar todas las pantallas, como el progreso del usuario. Después, planeo seguir probando el prototipo con usuarios e incorporar comentarios.
Agregar funciones de grabar/comparar la voz al prototipo, así como características útiles como ilustraciones anatómicas y gifs que ayudarán al usuario a visualizar cómo pronunciar el sonido.
Explorar y refinar opciones de diseño teniendo en cuenta la necesidad de incorporar cada oportunidad para agregar la mayor cantidad posible de gamificación y diversión.